コンプリート! 高等 学校 学習 指導 要領 数学 404475
21年度から中学校で導入される新学習指導要領の改訂の背景には、急激な社会の変化があります。 グローバル化、情報化に対応できる能力を持つ子どもを育てるための教育 が追加されています。 前回の記事では新学習指導要領全体の改定のポイントを解説しました。平成30年版 学習指導要領改訂のポイント 高等学校 数学 吉田 明史 編著 大改訂の学習指導要領を徹底解説! 大きな改訂となった平成30年版学習指導要領。その改訂の背景や新しい教育課程の方向性を、キーワードと実践事例を軸に詳説。高等学校数学 iii 入門 数学 iii を学ぶ意義 高等学校学習指導要領の数学 iii の目標には、 「平面上の曲線と複素数平面,極限,微分法及び積分法についての理解を深め,知識の習得と技能の習熟を図り,事象を数学的に考察し表現する能力を伸ばすとともに,それらを積極的に活用する
高等学校学習指導要領 平成30年告示 解説 数学編理数編 学校図書 版元ドットコム
高等 学校 学習 指導 要領 数学
高等 学校 学習 指導 要領 数学-特集 高等学校新学習指導要領解説の公表を受けて−数学 高等学校新学習指導要領 数学 について (第 2 回) 数研出版 編集部 18年3月30日に告示された 高等学校学習指導要領 について,その概要を 数研通信No91 で特集 として取り扱いました。1 はしがき 数学的な考え方は,我が国の算数・数学教育の目標として,長い伝統を持っている。 その根源を辿っていくと,その一つとして,高等学校の学習指導要領の昭和31年度改


2
平成30年告示高等学校学習指導用要領では,数学bで 30年ぶりに「仮説検定」,数学Ⅰで初めて「仮説検定の考え 方」が扱われることになった。「仮説検定の考え方」の導入 については 解説数学編理数編(以下,新解説数学編)で次 のように述べられている。京都府立嵯峨野高等学校 岡本 勇輝 1.はじめに 平成24年度から実施されている教育課程では,数学Ⅰ・数学aにおいて課題学習が導入された。学習指導要領では「数学Ⅰ・数学Aの各単元の内容又はそれらを相互に関連付けた内容を生活と関連付けたり発展さ高等学校用 現行の学習指導要領(平成二十一年文部科学省告示第三十四号)に基づく教科書 数Ⅰ328 改訂版高等学校数学Ⅰ 733 数Ⅰ329 改訂版新編数学Ⅰ 733 数Ⅰ330 改訂版最新数学Ⅰ 733 数Ⅰ331 改訂版新高校の数学Ⅰ 733 1第一 数Ⅰ332 数学Ⅰ 733 数Ⅰ333
地理歴史編高等学校学習指導要領(平成30年告示)解説 (pdf35mb) 公民編高等学校学習指導要領(平成30年告示)解説 (pdf22mb) 数学編 理数編高等学校学習指導要領(平成30年告示)解説 (pdf33mb)学習指導要領の変遷と数学教育 愛媛県立今治東中等教育学校 清川 正義 愛媛県立宇和島東高等学校 宮田 誠 はじめに 平成24年度入学生より、高等学校では数学の新学習指 導要領が年次進行で実施される。各学校及び先生方におか高等学校学習指導要領「ポイント解説と留意点」 6 ⑴ 数と式 解説 従前の数学Ⅰ「数と式」をほぼ継承。内容の取扱いとして, ⑵ 内容の⑴のアのについては,分数が有限小数や循環小数で 表される仕組みを扱うものとする。 が追加された。
高等学校学習指導要領の一部を改正する告示案について(概要) Ⅰ 改正の趣旨 「『令和の日本型学校教育』の構築を目指して(答申)」(令和3年1月26日、中央教育 審議会)及び「新しい時代の高等学校教育の在り方ワーキンググループ(審議まとめ)」(令高等学校「数学」の教科書や、授業でご使用いただける教授用資料等をご紹介しています。 中高一貫教材(副教材) 中高6年間を系統的にまとめた教材を 学習指導要領 新学習指導要領数学ii(すうがくに)は高等学校 数学科の科目の一つである。 数学iと共に1956年の学習指導要領で登場して以来、幾度か大きな内容の変更が行われ、名称も何度か変更された科目である。 本稿ではこの科目の内容の変遷を、補足的に他の数学科の科目にも触れつつ説明する。


小 中 高等学校 新学習指導要領の変化 第2回 国語 算数 数学 英語 高校の問題集や教科教材 手帳の購入 制作なら ラーンズへ


黒木玄 Gen Kuroki 超算数 統計 うぎゃああああ 高等学校学習指導要領解説 数学編理数編 平成30年 T Co 7ma7imrlpo に添付画像のように 頻度主義 客観確率 Vs ベイズ統計 主観確率 という悪しき 主義による統計学 観に基いた典型的な
数学の教科指導力とは授業力を指すこととする。 2 教科指導力の基盤となる数学指導の変遷 小中高等学校の算数・数学の教科書は、全て学習指 導要領に基づいて検定され、検定を通過した教科書が 各学校で使用されている。したがって、教員となる学数学iを学ぶ意義 高等学校学習指導要領の数学iの目標には、 数と式,図形と計量,二次関数及びデータの分析について理解させ,基礎的な知識の習得と技能の習熟を図り,事象を数学的に考察する能力を培い,数学のよさを認識できるようにするとともに,それらを活用する態度を育てる。高等学校 学習指導要領 数学科編 昭和31年度改訂版 文 部 省 まえがき この高等学校学習指導要領数学科編は,高等学校の教育課程の改正に伴って,「中学校・高等学校学習指導要領数学科編(昭和26年版」のうち高等学校に関する部分を改訂したものである。


中学 高校数学のロードマップ 分野一覧と学ぶ順序 趣味の大学数学


ヤフオク 高等学校学習指導要領解説 数学編 理数編
高等学校学習指導要領「ポイント解説と留意点」 6 ⑴ 数と式 解説 従前の数学Ⅰ「数と式」をほぼ継承。内容の取扱いとして, ⑵ 内容の⑴のアのについては,分数が有限小数や循環小数で 表される仕組みを扱うものとする。 が追加された。指導要領を公示したのに続き,平成21 年3月9日には高等学校学習指導要領及び特別支援学校の 学習指導要領等を公示した。 15 高等学校学習指導要領は,平成25 年4月1日の入学生から年次進行により段階的に適用するこAmazonで景山 三平, 砂原 徹, 井上 芳文, 景山 三平, 砂原 徹, 井上 芳文の平成30年改訂版学習指導要領 高等学校数学科の新教材&授業プラン。アマゾンならポイント還元本が多数。景山 三平, 砂原 徹, 井上 芳文, 景山 三平, 砂原 徹, 井上 芳文作品ほか、お急ぎ便対象商品は当日お届けも可能。


年 次期学習指導要領 算数科 数学科 モチベーションをどう上げるか Educationtomorrow


2
むすびに,本書「高等学校学習指導要領解説数学編 理数編」の作成に御協力くださっ た各位に対し,心から感謝の意を表する次第である。 平成30年7月楽天市場「高等学校 学習指導要領 解説 数学」32件 人気の商品を価格比較・ランキング・レビュー・口コミで検討できます。ご購入でポイント取得がお得。セール商品・送料無料商品も多数。「あす楽」なら翌日お届けも可能です。数学iiを学ぶ意義 高等学校指導要領の数学iiの目標には、 いろいろな式,図形と方程式,指数関数・対数関数,三角関数及び微分・積分の考えについて 理解させ,基礎的な知識の習得と技能の習熟を図り,事象を数学的に考察し表現する能力を養うとともに,それらを活用する態度を育てる。


Www Pref Oita Jp Uploaded Attachment Pdf


新学習指導要領における数学的な見方 考え方 Note Board
促し,数学のよさを認識させ,学習意欲を含め た数学的に考える資質・能力を高めるようにす る。 ※新学習指導要領 数学Ⅰ より。 ※⑴∼⑷は 数と式 , 図形と計量 , 二次関数 , データの分析 。 5 特集 高等学校新学習指導要領 数学 について 数研出版特集 高等学校新学習指導要領解説の公表を受けて−数学 高等学校新学習指導要領 数学 について (第 2 回) 数研出版 編集部 18年3月30日に告示された 高等学校学習指導要領 について,その概要を 数研通信No91 で特集 として取り扱いました。高等学校用 現行の学習指導要領(平成二十一年文部科学省告示第三十四号)に基づく教科書 数Ⅰ328 改訂版高等学校数学Ⅰ 733 数Ⅰ329 改訂版新編数学Ⅰ 733 数Ⅰ330 改訂版最新数学Ⅰ 733 数Ⅰ331 改訂版新高校の数学Ⅰ 733 1第一 数Ⅰ332 数学Ⅰ 733 数Ⅰ333


平成30年版 学習指導要領改訂のポイント 高等学校 数学 吉田 明史 吉田 明史 本 通販 Amazon


新学習指導要領に対応した学習評価 高等学校編 講師 文部科学省初等中等教育局主任視学官 長尾篤志 学習指導要領編 校内研修シリーズ No34 Youtube


平成30年版 学習指導要領改訂のポイント 高等学校 数学 吉田 明史 吉田 明史 本 通販 Amazon


高等学校学習指導要領 平成30年告示 解説 数学編理数編 学校図書 版元ドットコム


Http Www Ocec Jp Center Index Cfm 28 C Html 1909 Pdf


楽天ブックス 高等学校学習指導要領 平成30年告示 平成30年3月告示 文部科学省 本


教材案内 学習情報 第一学習社


Q Tbn And9gcqmpiounzwqqzjy3dkbg Za Ueejogjy3kfl28p7yh Xq8lios8 Usqp Cau


高等学校学習指導要領解説 数学編理数編 文部科学省 本 通販 Amazon


教育課程 高校地歴科新科目 歴史総合 日本史探究 宇部炭鉱 山口県内の米騒動の研究と教育の総合サイト


高等学校学習指導要領 総則 新学習指導要領編 32 Youtube


22年度からの新学習指導要領の高校数学を軽くまとめてみた すうじょうさん Note


22年度からの新学習指導要領の高校数学を軽くまとめてみた すうじょうさん Note


英語 高等学校学習指導要領分析 大学受験の予備校 塾 河合塾


高校学習指導要領の改訂案がおもしろい 奥村晴彦 論座 朝日新聞社の言論サイト


年 次期学習指導要領 算数科 数学科 モチベーションをどう上げるか Educationtomorrow


ヤフオク 高等学校学習指導要領解説 数学編 理数編


高校学習指導要領解説の数学編の箱ひげ図付きの散布図 Colorless Green Ideas


高等学校学習指導要領解説 数学編理数編 文部科学省 本 通販 Amazon


次期学習指導要領 高等学校 数学 情報 について思うこと とね日記


22年度からの新学習指導要領の高校数学を軽くまとめてみた すうじょうさん Note


新しい高等学校学習指導要領の問題点 文学とベクトルが高校から消えるかも


ヤフオク 高等学校学習指導要領の中古品 新品 未使用品一覧


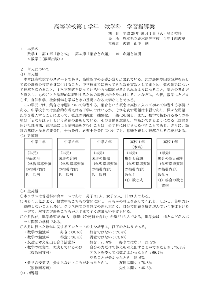
高等学校第1学年 数学科 学習指導案


中等教育資料 18年9月号 学事出版


高校数学の学習指導要領の変遷 平成の4改訂編 すうがくブログ 式変形ch


次期指導要領 高校数学 理科横断の探究科目を新設 日本教育新聞電子版 Nikkyoweb


新学習指導要領における数学的な見方 考え方 Note Board


学習指導要領の変遷 北海道教育大学附属図書館


文科省 高校学習指導要項を改訂 リセマム


数学 高等学校学習指導要領分析 大学受験の予備校 塾 河合塾


Lohaco 平成30年版学習指導要領改訂のポイント高等学校数学 吉田明史 教育学 Bookfan For Lohaco


数学bに統計が残りベクトルが押し出されるまでの一つの経過 中教審教育課程部会 算数 数学wgの議論 Rochejacmonmoの日記


次期学習指導要領 高等学校 数学 情報 について思うこと とね日記


Apec Aichi C Ed Jp Kenkyu Chousa Kiyo 108syuu 108 4 Math 00gaiyou Pdf


平成30年改訂版学習指導要領 高等学校数学科の新教材 授業プラン 景山 三平 他 編著 明治図書オンライン


続 高校学習指導要領の改訂案がおもしろい 奥村晴彦 論座 朝日新聞社の言論サイト


国語 高等学校学習指導要領分析 大学受験の予備校 塾 河合塾


新高等学校学習指導要領 変更点などをスタスタがわかりやすく解説


数学的な見方や考え方のよさを認識させる授業の開発 新高等学校学習指導要領をふまえた事例研究 研究紀要 広島大学教育学部学部附属共同研究体制 22号 学内刊行物 広島大学 学術情報リポジトリ


Http Www Mext Go Jp Component A Menu Education Micro Detail Icsfiles Afieldfile 12 06 06 100 5 Pdf


Http Www Mext Go Jp A Menu Shotou New Cs Youryou Gaiyou2 004 Pdf


文科省 高校学習指導要項を改訂 リセマム


Lohaco 高等学校新学習指導要領の展開 数学科編 吉田明史 教育学 Bookfan For Lohaco


高等学校学習指導要領解説 数学編 理数編 Amazon Com Books


Www Pref Akita Lg Jp Uploads Public Archive 00 Senkoukamondaisakuseihoushin Pdf


ベクトル の新学習指導要領における位置づけ 中高数学教育序説 はじめの0 5歩


新課程 Q A


新学習指導要領はいつから ポイントをわかりやすく解説 スタスタ


これからの 学びの地図 新学習指導要領のポイントを解説 カンコー学生服


Www Shinko Keirin Co Jp Keirinkan Kou Math Pdf Math Sidou Pdf


高等学校学習指導要領分析 大学受験の予備校 塾 河合塾


Q Tbn And9gcrnnd43evudlpitjnh3 I1ozrizamw4f5jwiuvt4wtmkauxni0i Usqp Cau


高等学校新学習指導要領の展開 数学科編 吉田 明史 本 通販 Amazon


新学習指導要領のポイントは いつから始まる キーワードを総整理 先生ライフ向上委員会


楽天ブックス 特別支援学校高等部学習指導要領 平成31年2月告示 文部科学省 本


Http Www Scj Go Jp Ja Info Kohyo Pdf Kohyo 24 T293 2 Pdf


スキルコードで深める中学校数学科の授業モデルの通販 西村 治 岡野 浩行 紙の本 Honto本の通販ストア


高等学校学習指導要領 解説と比較対照表を公表 文科省 リセマム


Http Www Mext Go Jp Component A Menu Education Micro Detail Icsfiles Afieldfile 12 06 06 100 5 Pdf


第4章 初等中等教育の充実 文部科学省


高等学校学習指導要領解説 数学編理数編 ぐるぐる王国 スタークラブ 通販 Yahoo ショッピング


新高校学習指導要領の問題点 視点 論点 検索サイト17 19


Www Mext Go Jp Component B Menu Shingi Toushin Icsfiles Afieldfile 17 01 19 4 6 Pdf


高等学校新学習指導要領 情報 全日本高等学校書道教育研究会


ヤフオク 高等学校学習指導要領解説 数学編 理数編


数学cが復活 統計が必須化 数学の次期学習指導要領案 22年度開始 をわかりやすく解説 大学受験ハッカー


Http Www Mext Go Jp Component A Menu Education Micro Detail Icsfiles Afieldfile 12 06 06 100 5 Pdf


センター試験 理数教育の充実と新課程 数学 理科


地理探究 地理歴史 高等学校学習指導要領分析 大学受験の予備校 塾 河合塾


特集 高校の学習指導要領改定案 新設 見直し27科目 毎日新聞


改訂高等学校学習指導要領の展開 数学科編 感想 レビュー 読書メーター


Http Www Mext Go Jp Component A Menu Education Micro Detail Icsfiles Afieldfile 12 06 06 100 5 Pdf


Http Www Mext Go Jp Component A Menu Education Micro Detail Icsfiles Afieldfile 12 06 06 100 5 Pdf


楽天市場 高等学校学習指導要領 数学の通販


学習指導要領を読み解く 学習評価の在り方ハンドブック 高等学校編 高校教師とictのブログ 数学 情報 Ict


楽天ブックス 改訂高等学校学習指導要領の展開 数学科編 吉田明史 本


Q Tbn And9gcs3xhgj L1vt2u Ibnszu6dq9waunk8cdgpgnugvga Usqp Cau


新学習指導要領編 校内研修シリーズ Nits 独立行政法人教職員支援機構


特別支援学校 新学習指導要領 授業アシスト 資質 能力を育む 算数 数学 関戸 英紀 編著 明治図書オンライン


黒木玄 Gen Kuroki 超算数 統計 うぎゃああああ 高等学校学習指導要領解説 数学編理数編 平成30年 T Co 7ma7imrlpo に添付画像のように 頻度主義 客観確率 Vs ベイズ統計 主観確率 という悪しき 主義による統計学 観に基いた典型的な


Http Www Mext Go Jp Component A Menu Education Micro Detail Icsfiles Afieldfile 12 06 06 100 5 Pdf


新学習指導要領 教員志望者が押さえておくべきポイントは 教員採用 教員募集のe Staff


新高等学校学習指導要領 変更点などをスタスタがわかりやすく解説


文科省 高校指導要領を告示 H34年度施行 リセマム


高校指導要領改訂案 数学への悪影響は甚大だ 吉田弘幸 論座 朝日新聞社の言論サイト


四 新制高等学校の教育課程 文部科学省


ヤフオク 中学校学習指導要領解説の中古品 新品 未使用品一覧


Http Ousar Lib Okayama U Ac Jp Files Public 5 Papyrus 021 060 067 Pdf


高校教科 情報 シンポジウム18秋 文部科学省鹿野利春先生 キミのミライ発見


Q Tbn And9gcrm17uekcqbmyfe9rmfdvjf30xetxgxhclob8gue8e7kuqi1y Usqp Cau


高等学校学習指導要領 平成21年3月 芸術 音楽美術工芸書道 編音楽編美術編 文部科学省 本 雑誌 Neowing


Http Www Mext Go Jp Component A Menu Education Micro Detail Icsfiles Afieldfile 12 06 06 100 5 Pdf


上宇部校 数学cが復活 ベクトルが数学cに 東進衛星予備校 進学塾アクシアのブログ


新高校学習指導要領の問題点 視点 論点 検索サイト17 19


平成30年版 学習指導要領改訂のポイント 高等学校 地理歴史 公民 原田 智仁 編著 明治図書オンライン

コメント
コメントを投稿